普通高中课程方案(2017年版2020年修订)明确普通高中培养目标:
着力发展学生核心素养,使学生成为有理想、有本领、有担当的时代新人。
使学生具有理想信念和社会责任感、具有科学文化素养和终身学习能力、具有自主发展能力和沟通合作能力。
《普通高中历史课程标准》强调,高中历史课程的目标是坚持立德树人的根本任务。学生通过历史课程的学习,形成历史学科核心素养,得到全面发展、个性发展和持续发展并掌握必备的历史知识。
为此,2024届高一历史备课组基于历史学科特色和核心素养的培养要求,结合社会热点和现实议题,精心设计了如下选题供学生研究与书写。
序号 | 命题 | 知识领域 | 考察能力(核心素养) |
1 | 解释民族融合之后易出现强盛王朝的现象 | 民族交流史 | 时空观念、史料实证、历史解释 |
2 | 整理周边生活中有关族群融合的现象和资料 | 民族交流史 | 历史解释、家国情怀 |
3 | 说明汉字繁简体的价值,阐述自己支持推广其中一种的原因 | 文化史 | 史料实证、史料实证历史解释、家国情怀 |
4 | 结合中国史:探讨制度、武力、经济、文化哪一种力量对民族融合的力量最大 | 民族交流史 | 时空观念、史料实证、历史解释 |
5 | 陆王心学如在当下流行会对社会产生的影响 | 思想史 | 历史解释 概念运用 |
6 | 探讨“书院画”和“文人画”的区别,并选择其中一种画派的一幅代表作来进行介绍 | 艺术史 (绘画史) | 史料实证、历史解释 |
7 | 概括中医特点,为中西医互补发展提出建议 | 中医药学史 | 历史解释、家国情怀 |
8 | 探讨云南马帮文化的现实影响:从交通、经济、文化、菜肴、音乐、文学等方面 | 社会生活史 | 唯物史观、时空观念、历史解释、家国情怀 |
9 | 全面对比云南的茶叶种类,并推介某一种茶叶 | 社会生活史 | 历史解释、家国情怀 |
深入的调查研究,锻炼了学生查阅资料并且运用一定资料表达观点的学科能力,强化了学生的实践能力,提升了认知水平。涌现出了一批课堂内外知识高度结合,介绍与论述清晰有力,且颇有思想深度,较好体现学科核心素养的优秀作业。

(学生作业掠影)
高一年级历史备课组精选部分优秀作业,公开展示与交流。
部分优秀作业展示
1.解释民族融合之后易出现强盛王朝的现象
题目:《关于民族大融合和王朝的兴衰》
来源:现2024届高二文科



2.整理周边生活中有关族群融合的现象和资料
题目:《有关族群融合的现象和资料》
来源:现2024届高二文科


3.说明汉字繁简体的价值,阐述自己支持推广其中一种的原因
题目:《有关族群融合的现象和资料》
来源:现2024届高二文科

4.结合中国史:探讨制度、武力、经济、文化哪一种力量对民族融合的力量最大
题目:《经济在民族融合中起重要作用》
来源:现2024届高二文科



5.陆王心学如在当下流行会对社会产生的影响
题目:《如果现在流行陆王心学,对当下社会会产生什么影响》
来源:现2024届高二文科


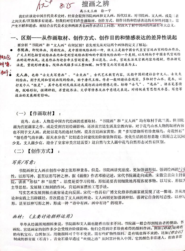
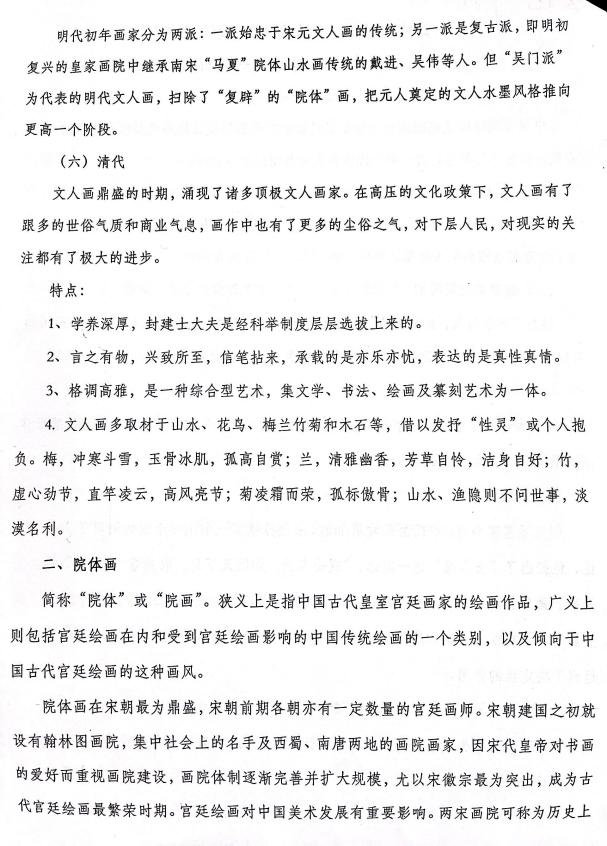
6.探讨“书院画”和“文人画”的区别,并选择其中一种画派的一幅代表作来进行介绍
题目一:《擅画之辨》
来源:现2024届高二文科



题目二:《论中国古代“文人画”与“院体画”区别及文人画作《枯木怪石图》的介绍》
来源:现2024届高二文科




7.概括中医特点,为中西医互补发展提出建议
题目:《创新互补,古木参天》
来源:现2024届高二文科


8.探讨云南马帮文化的现实影响:从交通、经济、文化、菜肴、音乐、文学等方面
题目:《谈谈云南马帮文化在云南人的生活中留下的痕迹与影响》
来源:现2024届高二文科



9.全面对比云南的茶叶种类,并推介某一种茶叶
题目一:《云南茶叶》
来源:现2024届高二文科



题目二:《彩云之南,诸茶之乡》
来源:现2024届高二文科

究通古今际变 涵育家国情怀
通过探究学习,学生搜集与运用资料的能力得到显著增强
对历史的探求精神,对现实的关照品质得到充分展现
既体现了中学教育立德树人的要求,
也让学生逐步具备能适应终身发展和社会发展需要的必备品格、关键能力和价值观念。
策划:2024届高二历史组
撰稿:字春映
审稿:校办
推送:信息中心